エントランスルームの配置
エントランスルームは、1プレイヤーにつき1部屋ずつ割り当てられる個別のエリアです。イベントの注意書きを表示したり、演出を仕込んだりすることで、入場前の準備や世界観づくりに活用できます。
エントランスルームをシーンに追加する手順は2通りあります。
- サンプルのエントランスルームを使用する
- カスタムのエントランスルームを使用する(自由にカスタムできるが難易度高め)
まず最小限にギミックを動作させる場合は、サンプルのエントランスルームを使用することを推奨します。
1.サンプルのエントランスルームを使用する場合
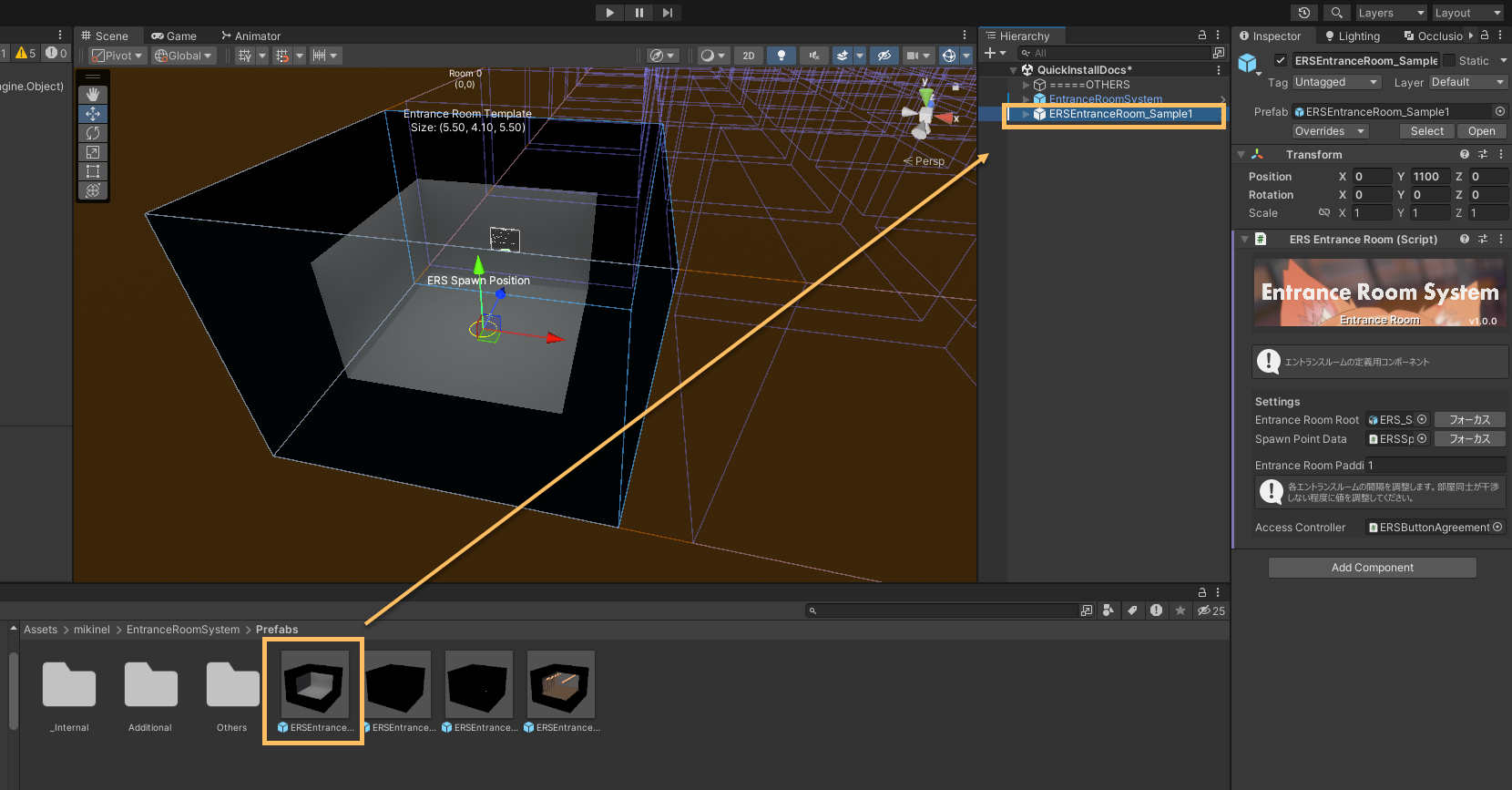
Assets/mikinel/EntranceRoomSystem/Prefabs ディレクトリには、予め用意されたエントランスルームの完成形サンプルが4種類含まれています。サンプルのエントランスルームの Prefab をシーンに配置することで、細かな設定をすることなく、EntranceRoomSystem を動作させることができるようになります。
4種のセットアップ済みエントランスルームPrefab

Sample1 prefab
必要最低限の灰色の部屋

Sample2 prefab
全体が暗闇に包まれた空間

Sample3 prefab
浮遊する同意用のキューブと
パーティクルで演出された部屋

Sample4 prefab
扉から進む演出の
ライティングが施された部屋
(ライトベイクが必要です)
Assets/mikinel/EntranceRoomSystem/Prefabsディレクトリ
エントランスルームPrefabの追加
サンプルで用意されたエントランスルームのPrefabをシーン上に配置する様子
手順3で移動した ERSFirstSpawnRoom と重ならない位置に配置してください。重なると待機ルームとメインエリアが同じ場所に生成され、正しく機能しません。
2つのオブジェクトが重なってしまっているダメな例
注意書きの文面の編集
シーンに配置したサンプルのエントランスルームは、子要素に含まれる Text コンポーネント内の文字列を編集することで、文章をカスタムすることができます。
2.カスタムのエントランスルームを使用する場合
独自のエントランスルームを作成したい場合は、応用項目内のエントランスルームのカスタムのページをご覧ください。